

|
产品中心
稳压器 智能型无触点稳压器 高精度精密净化稳压器 变频稳频稳压电源 直流稳压电源 UPS不间断电源 电能质量治理节能装置联系方式
![]() |
产品概述:
QZB系列自耦降压启动变压器是指电动机启动时利用自耦降压变压器抽头电压来降低加在电动机定子绕组上的启动电压,待电动机正常启动后,再使电动机与自耦降压变压器脱离,从而在全压下正常运动。这种降压启动分为手动控制和自动控制两种。因此随着电力系统的发展、电压等级的提高,和输送容量的增大,自耦降压启动变压器由于其容量大、损耗小、结构简单、造价低、体积小等优点被广泛使用。
型号说明:
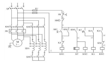
工作原理:
可以按允许的启动电流和所需的启动转矩来选择设计变压器的不同抽头(电压比)实现降压启动,不论电动机的定子绕组采用Y 或Δ接法都可以使用。工作原理如图是交流电动机自耦降压启动自动切换控制电路,自动切换靠时间继电器完成,用时间继电器切换能可靠地完成由启动到运行的转换过程,不会造成启动时间的长短不一的情况,也不会因启动时间过长造成烧毁自耦变压器事故。
适用范围:
此系列产品可广泛应用于交流50Hz,额定电压380V,功率11KW-500KW的三相鼠笼型感应电动机的不频繁降压起动,以改善电动机起动时对输电网络造成的影响。
|
